经纬资讯

经纬2019-2020年度盘点:it’s all about the long term

发表日期:2020年03月04日

 

第一次年终盘点,发在了旧历新年之后。站在时间这个节骨眼,目前经历的一切已略现曙光之态。这是这个公号的第2656篇文章,我们已经打了51935489个照面了。这也是我们写年终盘点的第六年。惟愿大跌之后奋起的阳光,终将打在我们每一个读者的脸上。

 

新冠病毒打乱了2020年开头的节奏,疫情已经导致数万人患病,数千人死亡,并在全球扩散。全国各地采取封城管制,春节假期延长,公司复工延后。不过,中国政府通过增加公共开支、减税及提供低息贷款来促进经济,中国央行也已经采取措施放松货币政策,我们需要在防疫和恢复生产之间找到平衡。

 

病毒终将在短期被制服,经济机器即将再度快速运转。下一个十年,我们面临的真正挑战是人口红利消退,和向高端制造业转型,经济增长的数量目标不断被淡化,追求高质量增长已成为政策的主基调。过去十年,中国经济(GDP)的增长中枢从10%降到6%,多位经济学家预测,下一个十年的潜在平均增速在5%左右。

 

世界历史证明,“制造业高级化”是大国升级的唯一路径,只有它能同时满足经济增长、结构性去杠杆和扩大内需三大目标。我们看到5G、商业航天、生物技术、芯片、物联网、无人驾驶、人工智能……这些领域孕育的新机会,比以往任何时候都更闪耀着现实的光芒。前路无人陪伴,但变化已悄然开始。

 

正是因为创业者们不甘现状,纵身跃出舒适区,打破自我和行业的边界,才推动了产业革新和社会进步的速度。今天的中国正是因为这一波又一波的新经济先锋,才站在了世界经济舞台的中央。

 

过去12年来,经纬创投一直坚持聚焦中国,子弹不断,投资不断。这一点,我们没有在任何一刻犹豫摇摆过,哪怕在这次新冠危机中的任何一个时间点。这样的坚定,表明我们在未来,依然会继续保持行业领先的节奏加码以中国为市场,新经济领域优秀创业者的投资。

 

从2019年到2020年1月,经纬的新投+已有项目再加码事件数量为167起,经纬系公司整体交易事件数量为383起,涉及金额超700亿人民币。退出项目数量达到28个(M&A / 股权转让退出 / 重组 /IPO ),其中包括中国互联网券商领军者富途、美容微整社区及交易平台新氧、新经济服务第一股36氪、音频行业第一股荔枝FM相继登陆纳斯达克(2020年)、新能源科技公司荣百锂电登陆科创板;长亭科技、瑞奇外科、蝴蝶互动等公司被战略收购。 

 

从疫情发生至今,经纬的新投+经纬系公司融资事件数量合计为46起。新投项目分布在医疗、新技术+先进制造、大消费、B2B/交易平台、文娱社交、 教育、金融科技领域。此外,33家经纬系公司已经完成/正在推进下一轮融资。

刨除滴滴出行、小鹏汽车、理想汽车、车好多集团、KLOOK客路旅行、太美医疗科技、容百锂电、富途证券、新氧、震坤行、VIPKID、销售易等1亿美金以上的巨额融资项目,以2019年为例,经纬每投资1美元的等值货币,可以撬动14倍的后期市场资金跟投(如果算上巨额融资,这个数字是38倍)。

 

从经纬新投事件的资金走向来看,这一年经纬的新投项目主要分布在:B2B/交易平台、大消费、新技术+先进制造、医疗、教育、企业与ToB服务及其他。

经纬系公司的后续融资,也代表了一些市场的反映,在383起经纬系公司交易事件的基础之上,我们统计了2019年3000万美金以上融资的经纬系公司情况,数据如下:

2019年,经纬系公司累计为超过300亿人次提供了服务 / 产品,在全球直接提供或者流转撮合了9700万个全职 / 兼职岗位。2020年我们依然看好上述几大行业的创业机会。

 

2020年初新冠疫情发生期间,在这几个行业领域中,我们注意到有些流量数据发生了比较显著的变化。由于民众积极防护,用户线上行为更加活跃,从获取资讯、购买食品和防护用品,到在家娱乐或是工作学习,全网使用时长都大幅上涨。

 

相比于去年,新闻资讯行业的用户规模增幅达17%,在线视频行业也上涨了同样多,日均使用时长超过1.5小时。在政府呼吁不出门不聚会的情况下,生鲜电商成为很多人买菜的首选,送货上门和无接触配送大受欢迎。

 

疫情期间,在我们协助创业公司与银行匹配对接的创接汇中,70%的创业公司都在尝试转变特殊时期的工作、生产、培训与销售方式,并且获得了一定的成效。

 

 

以下我们选取了一些公司,时间维度为2019年中至2020年1月18日。这些公司在去年整体比较偏谨慎的融资环境与市场环境里,要么完成了逆市融资,要么完成了收入或者是新业务的上扬。

 

以下的访谈均完成在疫情之前,所以并没有囊括他们在疫情期间的新的表现。站在今天商业生活逐渐稳步回归常态的时间点看来,虽然下述公司还是会面临各自的挑战,但他们此前的一些成绩依然让我们觉得鼓舞人心。

 

另,以下经纬系公司排序为采访时间的先后顺序,还有一些公司虽然经验总结也很不错,但因为篇幅,将在今后的稿件中陆续放出。 

 

 星际荣耀  
  如何持续创造中国商业航天的“首次”?

 

2019年,星际荣耀实现了中国民营航天的多个第一:双曲线一号运载火箭成功发射,是中国民营商业运载火箭首次入轨发射成功,也是截至目前除美国外唯一火箭发射入轨的民营公司,并实现了“一箭双星”,被列入2019中国八大科技成果。

 

 

商业航天公司要成功,总结起来是三个密集:资本密集,人才密集和管理密集。

 

●资本密集是采取了小步快跑策略,快速多轮推进融资,打平估值曲线。在不断融资当中也可以把估值解释得更清楚。

 

●千万不要忽略“盈利”二字。2020年,星际荣耀规划了多发固体运载火箭的入轨商业发射任务,这对形成商业模式的闭环能力和稳定的正向现金流有非常积极的意义。同时我们也加快了技术成果转化获得收益的步伐。

 

●人才密集指的是技术人员和技术能力。大创新往往自上而下。公司高层思考问题一定要有前瞻性,要知道现在产品什么样,未来产品应该是什么样,怎么样从现在走到未来?保持对新技术的敏锐性,合理地衔接先进技术和航天应用。

 

●以微创新提高基层积极性。问题是员工自己提出来的,改进的方向也是他们自己提出来的,大家执行起来有很强的动力。

 

●管理密集指的是具备相配套的航天管理能力。航天事业是一个很伟大的事业,但也是一个很刚性的行业,要么成,要么败。要减少这种遗憾,就得严肃认真地对待平时的工作,做到稳妥可靠,万无一失。

 

 理想汽车   
 重行业中的新品如何打破首月交付纪录?

 

理想汽车2019年8月完成5.3亿美元C轮融资,11月正式投产,12月开启理想ONE批量交付,截至12月31日生产了1530辆、交付超过1000辆,创造了一个全新汽车企业的纪录。

 

● 2019年理想汽车在业务层面的OKR是完成理想ONE的高质量交付;组织层面是用最高的人效比实现业务计划。新能源汽车行业通常新车首月交付量为数十辆左右的规模,而理想ONE在2019年12月单月交付的1000辆车,要求跑通交付流程,是整个公司系统能力的体现。

 

● 对于理想汽车来说,战略上,用户与需求、竞争与定价、技术与创新,这决定了“什么让我们活”;质量上,设计与研发质量、零件与制造质量、智能与服务质量,决定了“什么让我们死”;车辆相关成本、销售与管理费用、研发费用决定了“什么让我们好”。

 

●战略就是三句话和两个结果:三句话就是在什么市场、在什么时间点、和谁竞争;两个结果就是:要么赢,要么死。战略第一重要的是用户需求。对于初创企业来说,选定的用户群必须是增长用户群,没有任何一个初创企业可以通过做一个负增长的用户群而壮大。

 

● 衡量产品标准的三个关键词里面,最核心的是价值;要信任用户和自信,坚信以光明正大和透明的方式呈现给用户。与用户交流,不需要任何潜规则和小聪明。产品要坚持更安全、更便捷、更透明的核心价值,虽然早期不如抖小聪明来得快,但是随着时间的推移,用户必然会感知到。 

 

● 管理层最关注的是团队成长的速度怎么样。效率是一个企业核心的本质。人效比是一个很好的衡量的方式,理想汽车的需求是人效做到行业第一,因为效率是我们真正的本事。

 

 小鹏汽车   
 在一个很重的行业  
 如何做到新品牌单车型C端销量第一?

 

2019年11月,小鹏汽车宣布成功签署总金额4亿美金的C轮融资。2019年全年,小鹏G3的累计销量为16609辆,累计交付14191辆,为造车新势力单车型C端销量第一;第二代智能汽车——超长续航智能音乐轿跑小鹏P7,将于2020年第二季度开启交付。

 

● 汽车行业有很多壁垒:规模化、品牌化、品质化,包括对于品质、经营和效果的通盘思考。每月稳定交付的同时要保证品控,同时品牌与研发也需要有整体的规划。

 

● 对于新的智能汽车品牌来说,需要时间来建立消费者信赖。小鹏的长板有三个:新的定位,做有品质、有调性的中端品牌车;新的销售方式,把销售、品牌、交付三者结合得有规模,同时又实现更大商业价值;新的运营逻辑,包括各种功能升级、安全性提升、性能提升、新的趣味性功能……

 

● 一个差异化是选择把智能甚至未来的自动驾驶做到最好,在这块的自研,小鹏汽车在单款车上投入成本是最大的。战争是兵力的布排,在坚信的领域我们选择投入重资源。

 

● 战略上我们认为未来智能汽车的商业模式会从前模式进入到后模式,不仅仅是维修/保养等车后服务,也包括基于智能/软件的模式升级,这块的探索很有价值。

 

 震坤行  
 如何逆势获得MRO领域最大规模融资?

 

2019年,工业超市震坤行完成1.6亿美元D轮股权融资,是迄今中国MRO领域最大一笔单轮融资。震坤行通过自营供应链搭建覆盖全国的服务网络,提供一站式工业用品解决方案,经营200万种工厂使用辅料和易耗品(MRO),服务超过15000家中大型企业客户。

 

●融资顺利与否有非常多的影响因素:外部在于市场环境,包括市场整体的资金充裕程度和你所处的赛道是否热门;内部在于公司的业绩。业绩好,是公司能获得融资最关键的前提。

 

●MRO是一个供大于求的万亿级市场。行业现状是传统渠道已经在就近服务终端客户,因此找货需求不强。即便如此,MRO采购只占传统企业采购不到10%的金额,但企业要为此投入精力花费超过60%——所以新型供给方不是解决“有没有”,而是解决“好不好”。好不好,一看商品层的“多快好省”;二看服务层的“体验升级”。

 

●震坤行的发展战略是聚焦于MRO领域,提供一站式和数字化服务,包括客户策略和运营策略:先敲定头部客户然后再逐渐覆盖中小客户,从销售拉动逐渐成长为供应驱动。有了战略的定力和节奏的把握,剩下最关键的事就是团队,因为创业到最后就是拼团队。

 

●去年,MRO领域比较热。一方面,宏观经济正在由高速粗放式增长往高质量、中低速稳健增长转变,各行业降本增效成为了主旋律;另一方面,科技与互联网对传统产业的持续渗透落地,加速各行各业的信息透明、供需匹配和效率提升。基于此,因为客户类型定位精准、聚焦价值创造,震坤行2019年的收入接近翻番增长。

 

●这也就带来另外一个话题——未来是不是单靠这种模式能够一劳永逸?我觉得也不一定。这个行业正在由提供实物产品逐渐过渡到服务和软件方面,才能实现真正意义的领先。因此,我们一定要变成数字化引导的公司,超越交易层,变成有IT能力支撑的服务企业。这也是我们的发展节奏——从交易到服务,再到数字化。

 

 太美医疗科技  
 如何逆势获得科技医疗领域最大规模融资?

 

2019年,太美医疗科技完成了15亿元人民币的投资,是2019年中国科技医疗领域最大规模的融资之一。太美医疗科技为药品全生命周期提供技术解决方案,是创新医药研发的坚实支柱,支撑了中国1/3的注册临床研究和1/5不良反应申报工作。业务范围包括医药研发、药物警戒、医药营销和市场准入等领域。

 

●大家都说2019年资本市场环境不好,但我觉得更多是资金向头部公司集中。想要融资,创始人要证明自己有潜质成为行业巨头,也要有充足的证据来证明公司具备相应的能力。包括公司财务上要有变现的机会,收入保持快速增长,毛利率要保持在比较高的水平。我们今年之所以能融到这个量级的资金,很大程度上是因为在我们非常关注这几个数字,也恰恰是这几点让太美的科技属性得到了财务数字的验证。

 

●优秀公司往往是在寒冬中超越对手,建立起坚不可摧的竞争壁垒。2019年,太美从药物研发和药物警戒市场出发,分别进行了横向和纵向的延伸和扩展。横向来看,太美扩展到医药营销技术解决方案等领域,这意味着潜在市场的进一步扩大。纵向来看,我们从只提供软件到提供更多增值服务,满足客户需求的整体能力在加强。

 

●横向与纵向的延展提升了财务数据,扩大了收入规模,对太美的竞争力和潜在市场体量来说,都非常正向,提高了公司的竞争壁垒。

 

 KK集团  
 线下零售如何逆势突围?
如何缩短管理半径、提升坪效和人效?

 

KK集团下辖进口品集合店KK馆、新一代生活方式主力店KKV及面向年轻客群的纯彩妆集合店THE COLORIST调色师。门店总数达到数百间,覆盖70余个城市,2019年新开店数量同比去年增长260%,并保持着超高的门店收入与坪效。KKV最高门店收入可达400~500万/月;THE COLORIST调色师单店日均入店人流量在1.4万人次,坪效1.2 万。

 

● 总的来说,零售是个苦活儿累活儿精细活儿,现在没有几个亿的资金,无法启动一个真正大赛道的零售渠道平台。面对变化要看清不变的事情,零售领域不变的永远是降本增效,是完善用户的体验等等。

 

● 人口拐点还有十年红利期,90/00后一代是新主力。95后消费个性00后消费潮流,00后一代是零售领域非常有潜力的新客群。

 

● 跳出产品看产品,坚持平台思路,平台属性决定生命周期,决定长期价值。精选品质+“新、奇、特”的产品,产品IP化、定制化、国潮化,重新定义传统品类。KK集团和所有零售品牌合作都是零进场费。我们只要更稳定和更低成本的优质货源,都是在反传统渠道的潜规则。基于此,我们也能进一步让利给消费者,消费者得到好的产品和价格,对我们的品牌粘性和复购率等也更强更高,这形成了KK集团的“飞轮效应”。

 

● 线下零售集合店,产品和价格最为重要;第二位是空间感,解决消费者是否愿意进店消费;第三位第四位是陈列、灯光等等。

 

● 重新理解效率和数据驱动:品牌背后的支撑是KK集团的品牌资源数据库、四级筛选模式以及供应链大中台,商品SKU保持“优中选优”的动态热更新;商品管理数据化,4C人员管理体系、空间管理数据库化,不断提升人效。

 

● 中台战略,给新品牌孵化提供快速支撑,形成了后台-中台-前台的体系,取前台业务并集合成交集,避免重复造车轮。

 

 KLOOK客路旅行  
如何做好全球化团队的高效协同?

 

2019年,KLOOK的团队人数分布在全球29个国家与地区;用户覆盖全球近200个国家和地区,每月访客数超过3000万。过去五年,KLOOK和数万家商户为用户上线并对接了全球400个目的地超过10万种的精选活动服务;2019年,KLOOK完成了4.25亿美金的D与D+轮融资。

 

●全球的黑天鹅事件对于部分旅游企业可能是灭顶式打击。KLOOK的全球基因(全球客源+全球资源的结合),让我们持续保持着高速增长。面对高速变化的世界和经济环境,要求企业勇于打破稳定态,寻求内部突破,例如转变成更灵动的组织结构、拓展第二曲线等等。

 

●业务上来说,2019年在深耕亚太的同时,拓展欧洲市场;服务品类上亚洲各个城市的当地美食与交通服务也进入高速发展期。互联网下半场只是分发流量解决信息差远远不够,我们会着力于向上走、向下扎。“向上走”是和供应链建立紧密联系,服务消费者的需求及真实感受。“向下扎”是指更扎实的技术升级和基础设施,例如通过API和独家资源扩大“即时确认”的比例,帮助中小供应商通过KLOOK商户解決方案升级效率。2020年KLOOK还将在新加坡开设技术研发中心,系统性提升运营效率,开发更全面的中后台体系。

 

●有人形容我们是最成功的服务出海公司,其实“一直在海上”反而更贴切。2019年我们也完成了供应端的结构调整,加强了当地本土团队的配置,更深度和商户互动。随着业务和团队逐渐国际化,我们始终贯彻“全球-本地”策略,确保平衡和自由度,各区域团队深度运营本地的同时,又能灵活跨区协作和获得中心支持。

 

●2019年市场非常有挑战,2020年市场不确定性更大,这才是考验企业底层是否扎实的时候。对于企业最重要的长久不变,仍然是“健康的现金流”和“可盈利性”,包括运营成本、投融资体系、单体盈利模型等,“可盈利性”的基础是额外关注PMF(Product Market Fit),专注行业的需求,用心打造产品,建立长期信任的合作关系。2020~2022我们将更注重可持续性、效率和细节。发掘和促进增长的“关键点”,同时驱动多元业务发展。

 

 沛嘉  
初创公司如何后发制人构建产品体系

 

2019年,国内领先的心脑血管介入平台企业沛嘉完成1亿美元C轮融资,是近年来国内介入乃至医疗器械领域融资金额最高的项目之一。

 

对于医疗企业来说,创业企业的生存能力分为3个大部分:

 

●前瞻的眼光——坚持创新,找到临床热点。我们为临床需求提供解决方案,所以要找到行业热点,但临床热点有很多,每个医生都会告诉你他需要做什么、需求有多迫切,所以创始人要判断潜在的市场在哪里,是不是能够足够支撑公司的发展,这需要独特的眼光。

 

●发掘潜在的巨大的市场。沛嘉是结构性心脏病和神经介入的平台,从产品来说,由心脏瓣膜和神经介入两部分组成。

 

主动脉瓣狭窄是老年人最常见且最严重的心脏瓣膜病之一。此前,外科主动脉瓣置换术是唯一有效的治疗方式,但创伤大风险高,大量患者放弃治疗。经导管主动脉瓣置换术(TAVR)是一种安全有效的疗法,对病人的伤害大量减小。2002年第一例植入后,市场至今增长非常快。2018年,全球TAVR市场规模为37.5亿美元,但中国市场仅约2.8亿元。2030年前后,或将达到百亿级市场规模。

 

TAVR市场并非先来后到的市场,只要能开发出来具有长期疗效,让医生满意的产品,就会成为最有竞争力的公司。沛嘉医疗秉承品质和创新的追求目标,在介入主动脉瓣领域让临床医生能够用到最新最好的产品。

 

神经介入是我们的另一项业务,主要是治疗脑溢血和脑出血。我们是国内目前唯一一家同时致力于出血、缺血及通路类产品研发、生产及销售的公司,不仅为临床医生提供完整的解决方案,也让更多患者能够用上质量过硬,性价比高的国产医疗器械。

 

●完整和丰富的产品体系。我们是目前医疗市场上唯一一家有两个完整的平台,而且产品的布局是最丰富和最全面的。尤其是在心脑同治的趋势下,和其他竞争对手相比,我们有完全互补、同时又完全配套的两个平台。

 

●作为创业者,我们非常幸运有机会进入一个行业,既能拯救生命又能创造价值。但是医疗器械产业是一个需要付出长期努力的事业,只有坚定为临床需求不断创新的信念,才能获得成功。我们一定会守住这个信念。

 

 朴诚乳业  
杀入红海市场的新锐品牌 
如何做到年零售额破10亿?

 

朴诚乳业创建了高端酸奶品牌“简爱”, 以极致纯净的独特定位切入高知家庭市场,从原奶到零售终端打造全链条的服务能力。产品渗透一二线城市的100万+家庭,4年间实现连续翻倍增长,月零售额过亿……

 

● 快消品最核心的是渠道和产品,想把规模做大就得延展产品品类,延伸渠道网点,产业链工厂+牧场一体化,是行业后期的大机会。

 

● 产品设计上快消品无法守成,定位核心优势并始终保持走在前列。创业初期要围绕核心人群,简爱核心用户是85后高知妈妈。在产品设计上,创始人要反复思考的是:第一真理时刻——把产品放在货架上的时候,是否引起了消费者的注意力?第二真理时刻——买了以后下次还买不买?这是最终考验的核心。

 

● 初创公司一定要在小市场里占大份额,而不是去大市场里去占小份额。产品主推一代,上市一代,储备一代;找到能支撑快速成长的渠道,供应链是形成核心竞争优势的地方。

 

● 产品做好后,渠道上要拉出去练一练。从单店到单个渠道再到单个城市,一定要搞清楚产品定位、成本和盈利模型。定价减去成本再减去交易成本是剩余价值。要把一家店的模式,做到让任何经销商都可以赚钱。直销城市要摸清楚利润模式,组织架构,投多少资金,每年资金回报率是多少。最后,竞争要设计好整体价值链,谨慎地把每分钱花好。

 

纵观发展良好的经纬系公司会发现,他们大多拥有清晰的战略,没有用战术的勤快掩盖战略的懒惰;创始人有意识地通过自己的方式提升组织管理能力,除了业务,对人与资金这两模块都有足够的重视;在市场打法上,有自己干脆的一面,并有检验结果的有效方式,同时都在关注包括增长、现金流与利润三个维度此消彼长的综合提升。

 

车好多集团  
如何开辟新战线多元化发展 
构建业务闭环?

 

2019年上半年,瓜子严选营收同比增长207%,毛豆营收同比增长238%,瓜子养车订单量6月与1月相比增长165%,车好多集团整体财务模型更趋健康,第四季度实现集团整体盈利。截至目前已经瓜子已经在全国范围内开设了瓜子二手车严选直卖店、毛豆新车店、瓜子养车店等线下门店渠道。

 

●以多元化构造业务闭环。“没有中间商赚差价”的定位是打开市场的一个抓手,因为当时用户最大的痛点就是价格不透明,现在则到了探索更丰富的方式给买家和卖家创造更多价值。

 

●标准化的推行亦很重要。在二手车领域,我们从2017年开始尝试严选模式,将二手车消费和服务标准化。现在严选直卖店已经超越传统脏乱差的线下市场,凭借严格的车况检测、精准的定价和完善的保障服务成为二手车消费者的购车优先选择。

 

●商业模式组合要想清楚。如C2B车速拍业务经过长期发展,整体非常成熟,在不断优化的过程中。二手车是典型的双边市场,一端车源和服务的丰富,必然拉动另一端交易的增长。现在,瓜子严选、C2B车速拍以及瓜子全国购(及开放平台),通过服务和SKU的差异化,可以最大限度满足双边用户需求,形成了非常稳健的二手车业务三位一体“金字塔”。

 

● 如何尝试切入另一块万亿市场?毛豆新车成立两年多时间,2019年实现了销量环比月均23.6%的增长,也和瓜子在流量、用户、技术、服务等领域形成了相互协同。

 

●基于已有业务和新业务,需要锁定汽车交易环节的各个利润节点。就车好多而言,主要包括养车、金融、保险、物流、交付等底层能力。多业务的协同能力很考验整体运营能力,但这些是多元化和效率的最大化的根基。

 

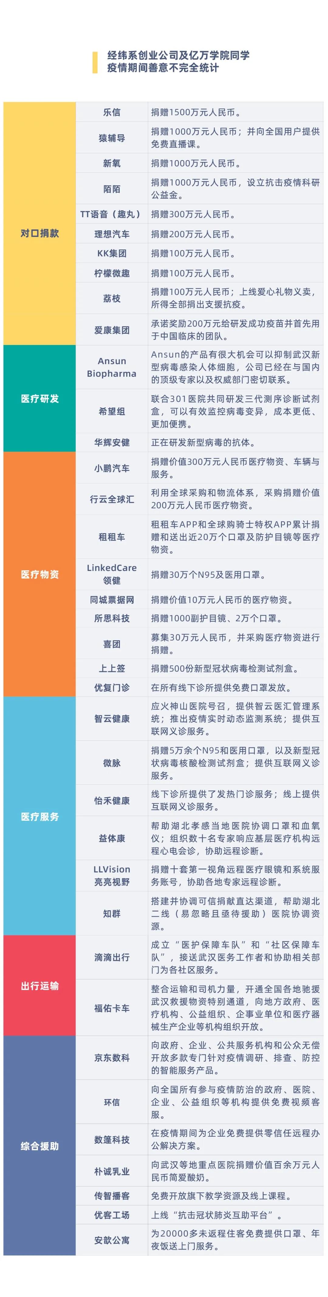
除了以上公司,以下的公司随机采访,则植根于他们在疫情期间的善意。因为采访的维度,所以并非生态里所有的经纬系公司或者亿万学院的公司我们都覆盖到。对于遗漏的善意,我们在此表示歉意。

这个不完全统计的表单中,各家公司捐款捐物、提供服务,希望在这次的公共卫生事件中尽到绵薄之力,让我们在这个特殊的时点也倍感温暖。

 

此外,自疫情发生后,经纬以及几位合伙人个人拿出共计600万元人民币,作为启动资金,成立了“关爱一线医护人员”基金计划。

 

目前,”关爱计划”的一部分基金给到了武汉定点医院参与一线抗疫应急处置的医护、医技及后勤保障人员作为补助;一部分与经纬系公司共同设计保险类产品,给湖北地区定点医院的医护人员设计定制保险并免费赠送,为在工作过程中感染的医护人员提供必要的保障;同时亿万学院也为有需求的医院,采购了防护服、护目镜、口罩等物资。我们同样也为默默为疫情区无私工作的志愿者们提供了防护物资、保险以及补助基金。也要感谢一些企业和个人,他们正陆续加入这个计划,并为这个计划需要的物资采购、保险设计以及物流提供支持。
 

 

以下循例是经纬年度报告的常规部分。投资团队会基于2019年与约7900名创业者打交道以及今年经纬系公司新投与跟投的表现,有如下赛道经验: 

 

 B2B/交易平台 

 

1)B2B平台会向后端供应链逐渐整合,以后依然是谁能压缩流通层级,就能以更优化的毛利结构,销售更多的商品以及渗透到更深的村镇。所以,C2M可能是2020年一个比较热的关键词。此外,这里面也可能会出现平台级的机会——把流通环节或者生产环节组织起来对接给流量平台,以帮助流量平台获得更高的变现效率。 

 

2)供应链改造是一个长期持续有机会的领域。整个供应链环节可以分为产供销三端,产和供的机会还有很多。创业者要对成本利润模型足够敏感,所有的商业模型本质上都是成本利润模型和现金流转路径。单纯的商业模式创新壁垒很薄,要构建自己的杠杆,要通过“商业模式+技术”或者“商业模式+资本”构建自己的壁垒。 

 

3)今天平台的商业逻辑已经不再只是“流量入口”,此间的公司都在谋求建立壁垒,提高用户转换难度。对于平台的流量级业务,需要考虑如何扫清用户使用的壁垒;同时通过运营能力的提升,将流量级业务引向微亏或者努力持平;需要注意的是,在融资环境不理想的整体大环境下,平台内部也需要有货币化率较高的变现业务,并处理好二者之间的关系。关于平台类公司,都爱提及的闭环,需要审视的问题是创业者所谓的闭环是否真正成立,对行业提供了什么价值,对已有业务是否足够发挥协同效应,是否满足了商户与客户的需求等。

 

4)总体而言,平台级业务对团队配置的要求依然是非常高的。

 

 

 新技术+先进制造 

 

1)先进制造业由专业型向通用型过渡,去年出现了一批为通用型场景提供服务的公司。未来,具备通用可能性的AIoT的工业级运用产品会出现很大的机会和市场空间。对这类公司来说,有两个能力至关重要:第一是要有能力成功做出一个通用型产品;第二是要构建一个清晰的市场路径图。

 

2)我们持续看好中国电动车行业及其背后供应链体系的整体升级。中国电动车企的快速发展,以及特斯拉中国超级工厂,将拉动整个行业的发展。未来,在电动汽车行业,中国有机会拥有最强的供应链。

 

3)整体来看,中国商业航天领域正处于政策逐步放开的萌芽阶段,近三年发展迅猛。从世界范围来看,各国积极布局小卫星计划,上游的卫星制造和发射服务作为基础设施,低成本和高可靠是必要条件;下游应用方面,遥感或成率先突破口。此前经纬已经布局了4家致力于探索太空的商业公司,覆盖上游的卫星制造/发射以及下游的卫星运营/应用等多个环节。我们长期看好商业航天的发展,并会在这一领域持续布局。

 

4)当下,对于新技术和先进制造公司,将产品落地,具备明确的落地应用,并实现商业化这三点至关重要,自我造血将成为2020年的大趋势。

 

 

 大消费 / ToC平台 

 

1)2020年,新的人群会继续出现。随着人群的细分,需求也会细分。在细分需求里,核心要抓住两个机会:能抓住用户心智的品牌(产品)和能触达用户的流量(渠道)。

 

2)消费行业正逐渐从单纯卖商品过渡到“消费+”。未来,消费+的公司会存在很多机会,比如消费+服务,消费+技术,消费+供应链改造……这才是消费公司差异化以及建造更高壁垒的方式。

 

3)消费公司入门易毕业难,虽然创业门槛低,但做大的门槛很高,要找到持续驱动数据增长背后的因子。其次,单纯的规模永远不是壁垒,供应链改造、用户心智的占领、差异化的服务才是壁垒,精耕细作才能缓称王。

 

4)同时也要注意疫情期间对团队的培养,有格局的公司会考虑两个方面:一是疫情恢复期报复性反弹的客户需求,以及是否具有布局疫情结束后,整合市场或者该赛道其他公司的可能性。

 

 医疗 

 

1)经过连续7年的高增长,医疗行业融资总额在2019年面临回调;但单笔融资额持续增长,这意味着资源向更少量的头部企业集中。

 

2)医保收紧对公司创新提出了更高的要求,此间的机会在于创新药、医疗器械中诊断、耗材、大设备等多数细分赛道的国产化趋势方兴未艾,能切实改变生产力或生产关系医疗服务类公司仍有很多机会。

 

3)未来市场对创始人的综合能力提出了更高的要求,包括技术创新实力、融资能力、现金流控制、战略决策、执行能力以及打造团队的能力。

 

 

 金融科技 

 

1) 金融可以拆分为4 大板块:财富管理类、保险类、数据和风控类(ToB业务)、信贷类。随着中国人越来越富有,对于财富管理和资产配置的需求逐渐增加,财富管理类公司将会迎来很多机会。同理,保险也是一个比较热门的赛道。基于这两者的发展,为他们提供数据、风控、企业服务等支持的ToB服务公司也在逐渐兴起。

 

2)对于金融行业的创业公司,绝对不要做任何踩红线的事情,合规为王,在发展过程中慢就是快;此外,要有非常强的政府公关能力,想要做大做强一定要尽快解决和牌照相关的事情。

 

3)未来,技术驱动将再次成为金融创业的核心。随着5G、云、大数据等前沿技术的不断更新和发展,它们将会成为金融科技的基础,带来新的创业机会。

 

 

 企业与ToB服务 

 

1)ToB领域2020年会更加注重现金流、商业模式健康度以及长期竞争壁垒,B2B供应链、安全和新技术栈产品、ToB新服务方面出现新的优秀公司的机会仍然很多。

 

2)ToB产品供应越来越丰富,创始人需要特别关注产品差异度,从团队背景和产品验证长期是否能做到行业领先,单位经济模型是否能跑通。

 

3)未来将进入拼效率、拼客户满意度的常态竞争环境,从被资本市场指挥发展过渡到业务指挥资本市场。随着许多ToB公司收入和人员规模将进一步提升,能否保持效率、客户满意度持续上升,产品持续进步,非常考验组织能力,价值观和企业文化。

 

 

 教育 

 

1)2020年,培训的在线化浪潮会继续纵深,渗透率进一步提升;AI后端驱动的人机互动学习方式会开始崭露头角;教育最大的细分市场K12,线上班课激烈竞争态势会延续,一对一模式的UE模型会逐渐变好;幼儿启蒙市场会成为各家教育公司投入重兵的新战场。

 

2)我们依然关注幼儿教育、国际教育、线下双师模式及AI驱动的人机互动课模式。

 

3)教育行业始终是以客户为中心的行业,无论是教师授课还是人机互动课的模式,核心点始终是要交付符合学员与家长预期的产品,这是公司立足的根本;创始人要关注UE模型健康程度,不要再烧钱占有市场;要始终保持对新学习形式和新技术的敏感度,拉升供给效率与质量。

 

4)在线教育在这段时期的增长都较为迅猛,也需要注意疫情过后的留存率等关键指标。

 

 微信截图 20200304162653

2019年是经纬系统建立投后团队的第五年,在这一年当中90+的投后同事为经纬系公司累计提供了频次4200+的服务,横跨法务、财务/数据、招聘、资本、医疗、GR/PR等不同方面。一方面,各部门基于五年的经验建立了围绕创始人需求系统建立的服务模式,并不断迭代升级;另一方面,投资投后团队的联动、内外部资源的联动提供了更为高效、全维度和长生命周期的服务供给。这些投后动作的实施不只是简单的资源撮合,也不只是简单的“标品”,其中不乏极为棘手或者是长周期的复杂项目。以下是基于经纬投后团队在2019年的深度服务实践与市场分析后得出的六条观察:

 

● 对于公司而言,当下最重要的还是现金流,从市场数据看目前完成一轮融资平均需要6~9个月,创始人需要给自己预留足够的安全缓冲期,这个数字最好大于18个月。

 

● 整个融资市场需要注意的是,观望情绪依然会加重。公司在面临Q1/Q2数据下滑挑战的同时,要做好融资窗口会扩大到Q3甚至Q4的风险。对于投资机构来说,严重亏损(月度亏损在收入50%以上)或者低于6个月现金流都会成为投资交易的实质性障碍。

 

●如公司遇到亏损,无论增长是否达到预期都建议迅速调整经营模型,优先转正现金流,最好转正损益,经营调整动作务必大于融资动作。

 

●从这次爆发的疫情来看,对于公司运营提出了新的要求,是否对于不可抗力的风险,有较快的响应能力。

 

● 创业者要对自己的商业模式有清醒的认识,发掘最有效、最适合自己平台的宣传方式,让监管部门和媒体尽可能充分地理解自己。运营过程中都有可能会碰到监管的灰色地带,但这对创业者来说也是一个机会,可以试着把与监管部门潜在的对抗关系变成合作关系,积极探寻双方利益的交叉点。

 

● 对于一家创业公司来说,核心团队是一切的根本。艰难时刻,人心向背是一家公司最有价值的部分,许多今天我们看起来非常成熟的商业体也往往是在天冷之时重塑了团队,打下了走向未来的基础。如果你不得不调整,需要细致的准备,真诚地面对员工的情感,提前做好预警模拟危机发生的各种可能性。也要相信外部专业团队的作用,同时也要善意地面对舆论环境,哪怕是对你不利的舆论环境。

 微信截图 20200304162735

 

2010年是世界金融危机刚刚开始的第二年,债务危机还没有完全解决,地缘政治风波不断。 但就是这个十年的开端,我们迎来了移动互联网的发展,流量红利孕育了崭新的商业模型,也造就了完全不同的独角兽公司。

 

如今,我们要迎来新的十年了。困难依然不少,世界经济也依然凶险,疫情还有可能暂时让过去十年建立的全球化运作方式,遭遇一定程度的打击与停摆。世界最大的两个经济体,也依然处在角力之中。更不用说没有解决的债务危机、生产要素价格的增长带来的通货膨胀压力、股市的低迷、投资者避险情绪的与日俱增等等。

 

但是就如在文章开头所述,我们依然在这样的危机中看到了崭新的技术带来的曙光。回看商业社会的发展,又有哪一次的进阶不是在危机中孕育新的转机,通过技术的更迭完成商业模式的改进,从而再次到达商业文明的新高度的呢?

 

虽然这之间从来不是直线赛道,虽然这中间永远充满了抑与扬,低与高,起与落。

 

作为一个投资机构,我们需要更加敬畏市场,以及更加细致与充满想象力地去看待新技术、新趋势有可能带来的影响。有一些技术的出现也许一开始还看不到它的摧枯拉朽之势,但假以时日它一定会露出锋芒,这些都是我们需要提前去预判的。比如上一个十年的移动支付最终对到店业务的影响一样;比如我们对基因测序的重新认识,最终带来对慢性病攻坚的新思路与新成果一样……

 

今天我们重新站在了一个新时代的开端,就商业来说,这毫无疑问又将是一个残酷的时代。公司的生死将因为突如其来的疫情,变得更为叵测。宏观大环境下,我们也正走在一个无法借鉴任何一个国家市场模式的大国经济转型之路:站在中等收入的十字入口,既要主动扩大消费需求,又要带动制造业的高级化转型。

 

因此,我们需要以更多元地眼光去看待技术、场景与市场互为纽带,就如同我们不再狭隘地去看待微观世界里增长、现金流与利润互为纽带一样;迭代与创新如此之快,以至于我们如果没有以更长远的眼光去看待护城河与现金流,就无法赢得一丝漫长时光里的岁月静好。 

 

即便充满了艰难,我们也要充满信心。并比以往更有信心。如果我们都同意这是一个商业与技术变革时代的开端,那么我们要做的就是拥有信心,同时做好储备,等待时机,以便赢得最后的胜利。

 

胜利永远属于那些把每一天都看成第一天,并且把自己的使命定义为 “it’s all about the long term”的人。 在当下,我们比以往任何一个时间点都更需要——能在不确定、恐惧、焦虑中——拥有宏大格局与定力的人。

邮箱

press@mpc.vc